医疗行业投资前景怎么样_如何挑选高成长医疗股 一、医疗行业投资前景怎么样? 医疗行业投资前景怎么样?未来十年仍被全球资金视为“抗周期”与“高成长”并存的稀缺赛道。根据BCG与SVB联合发布的《2024全球... 职场资讯 新网编辑 119 2025-10-03
婴儿奶粉怎么选_新生儿奶粉推荐 婴儿奶粉怎么选?先看奶源、配方与宝宝体质,再锁定新生儿奶粉推荐榜中的“国行版爱他美卓萃、惠氏启赋蓝钻、飞鹤星飞帆”。 一、为什么选奶粉比选辅食更烧... 职场资讯 新网编辑 116 2025-10-03
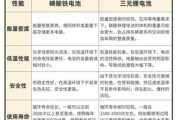
锂电池正极材料有哪些_三元锂和磷酸铁锂区别 锂电池正极材料有哪些?主流路线一次说清 目前动力电池里最常见的正极材料可以归纳为四大类: 磷酸铁锂(LFP):成本低、循环寿命长,但能量密度上限约160... 职场资讯 新网编辑 111 2025-10-03
保险行业政策环境分析_2024年监管新规有哪些变化 一、2024年保险监管新规到底改了什么? 2024年1月,国家金融监督管理总局(下称“金监总局”)一口气发布了《保险公司偿付能力监管规则(Ⅱ)》《人身保险产品... 职场资讯 新网编辑 126 2025-10-03
王老吉行业分析_凉茶品牌竞争格局 凉茶赛道到底有多大? 根据艾媒咨询最新报告,2023年中国凉茶市场规模已突破650亿元,年复合增长率保持在7.8%。其中,王老吉以42.3%的市场份额稳居第一... 职场资讯 新网编辑 115 2025-10-03
安琪酵母行业前景怎么样_安琪酵母市场竞争格局 安琪酵母到底靠什么赚钱? 很多人以为酵母只是做面包的“小配角”,其实**安琪酵母的核心收入来自三大板块**:烘焙酵母、YE食品调味、微生物营养。2023年报显... 职场资讯 新网编辑 101 2025-10-03
无人机行业前景如何_2024年无人机市场发展趋势 无人机行业前景如何?一句话:2024年全球市场规模将突破500亿美元,中国增速领跑,工业级应用成为最大增量。 无人机行业现状:从“玩具”到“生产力... 职场资讯 新网编辑 102 2025-10-03
火电行业前景如何_火电企业盈利模式 火电行业前景如何? 未来十年,**煤电仍是中国电力系统的压舱石**,但角色将从“基荷”转向“调节”。国家能源局最新规划显示,2030年前煤电装机仍将净增约1.... 职场资讯 新网编辑 95 2025-10-03
LED灯具寿命有多长_如何延长LED灯使用寿命 LED灯具寿命有多长?在理想工况下,主流品牌LED灯珠的理论寿命可达50000小时,折算成每天点亮8小时,大约可用17年。然而,真实使用环境往往伴随高温、高湿、... 职场资讯 新网编辑 252 2025-10-03
青岛买房哪个区域升值潜力大_青岛房价走势2024最新预测 青岛楼市基本面:人口、产业与政策的三重驱动 2023年末,青岛常住人口1034.2万,连续五年净流入超10万,新增就业集中在西海岸新区、高新区与即墨蓝谷。产业... 职场资讯 新网编辑 108 2025-10-03