焦化行业前景如何_焦化企业环保改造有哪些难点

新网编辑 111 0

焦化行业现状:产能与利润的双向挤压

2023年国内焦炭总产能约6.8亿吨,实际产量5.4亿吨,**产能利用率不足八成**。主产区山西、河北、山东三地贡献了全国产量的54%,但**吨焦平均利润已跌至80元以下**,远低于2021年高点的600元/吨。

焦化行业前景如何_焦化企业环保改造有哪些难点
(图片来源网络,侵删)

为何利润下滑如此剧烈?
自问:需求端是否同步萎缩?
自答:粗钢压减政策使生铁产量同比下降3.7%,直接压缩焦炭需求1800万吨;同时进口焦煤价格却同比上涨22%,成本端与需求端形成剪刀差。

---

环保改造难点一:干熄焦技术投资回报周期过长

干熄焦(CDQ)是降低吨焦能耗的核心技术,但单套装置投资高达2.5亿元。按当前利润水平计算,**回收期需8-10年**,远超民营企业5年的心理预期。

突破路径:

  • 采用合同能源管理(EMC)模式,由第三方垫资建设,企业以节省的蒸汽费用分期偿还
  • 申请绿色信贷,2024年起央行将干熄焦项目纳入碳减排支持工具,利率可下浮50个基点
---

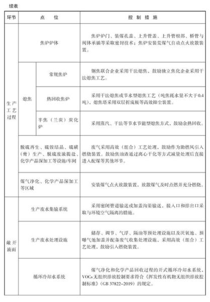
环保改造难点二:VOCs无组织排放监测盲区

焦化厂挥发性有机物(VOCs)排放点超过2000个,传统FID检测器无法覆盖煤场、焦炉炉门等开放区域。**2025年起重点区域将执行10mg/m³的厂界标准**,现有措施达标率不足40%。

创新解决方案:

焦化行业前景如何_焦化企业环保改造有哪些难点
(图片来源网络,侵删)
  1. 部署红外热成像仪+AI算法,实时识别泄漏点,定位精度达0.5米
  2. 在煤塔顶部安装负压收集罩,配合RTO焚烧炉,处理效率提升至98%
---

焦化行业前景:碳关税下的生死竞速

欧盟CBAM(碳边境调节机制)过渡期已覆盖焦炭,2026年正式实施后,**出口欧盟的焦炭需额外支付50-80元/吨的碳成本**。国内焦化企业将面临三重冲击:

1. 出口市场份额可能萎缩30%以上
2. 下游钢厂将优先采购绿氢冶金用焦
3. 国内碳价与欧盟价差扩大至200元/吨以上

---

破局关键:焦化-化工一体化转型

将焦炉煤气从燃料变为原料,**每吨焦炭可副产0.4吨甲醇或0.18吨LNG**,附加值提升2-3倍。宝丰能源在宁东基地的示范项目显示,该模式下吨焦综合利润可达350元。

实施要点:

  • 需配套50万吨/年以上的煤气净化装置,投资强度约800元/吨焦炭
  • 必须解决焦油渣、脱硫废液等危废的协同处置,推荐采用回转窑焚烧+水泥窑协同技术
---

政策窗口期:2024-2025年的最后缓冲带

生态环境部《焦化行业超低排放改造方案》明确:**2025年底前未完成改造的企业将执行差异化电价,加价幅度0.1-0.3元/度**。按年产100万吨焦炭测算,每年将增加电费支出2000-6000万元。

焦化行业前景如何_焦化企业环保改造有哪些难点
(图片来源网络,侵删)

企业行动清单:

  1. 立即启动全厂泄漏检测与修复(LDAR),优先治理焦炉装煤孔、上升管等关键节点
  2. 申请中央大气污染防治资金,单个项目最高可获得3000万元补贴
  3. 与下游钢厂签订长期协议,将环保改造成本分摊至焦炭售价,每吨可传导20-30元
---

技术前沿:富氢焦炉的工业化试验

中钢国际在鞍钢建设的试验炉已实现**35%氢气替代比**,吨焦碳排放下降28%。但氢气成本需控制在1.2元/Nm³以下才具备经济性,当前工业副产氢到厂价仍高达2.5元/Nm³。

降本路径:

  • 邻近氯碱化工园区,利用副产氢气管道直供,运输成本降低60%
  • 采用焦炉煤气PSA提纯氢气,自产氢成本可降至1.4元/Nm³
---

区域变局:内蒙古成为产能转移新热点

凭借0.26元/度的低电价和丰富的焦煤资源,**乌海及周边地区2023年新批焦化产能达1200万吨**,占全年新增量的67%。但需注意:

• 水资源红线:每万吨焦炭需水4.5万吨,当地工业用水指标已接近上限
• 运输半径:到唐山钢厂的铁路运距比山西远400公里,吨焦运费增加65元

---

资本动向:并购整合进入深水区

2023年行业CR10已提升至42%,**旭阳集团通过收购三江焦化新增260万吨产能**,但标的企业的环保历史欠账高达8亿元。并购时必须重点核查:

  1. 脱硫废液处理台账是否连续完整
  2. 焦炉烟气在线监测数据是否存在三年内的超标记录
  3. 是否涉及水源地保护区等生态敏感区域的产能

  • 评论列表

留言评论