道路施工需要办理哪些手续_道路施工许可证办理流程

新网编辑 101 0

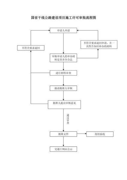
一、道路施工前必须搞清的核心问题

很多项目经理第一次接到市政道路改造或新建任务时,都会问:“道路施工需要办理哪些手续?” 答案并不复杂,却常被忽略细节导致返工罚款。简单一句话:只要占用或挖掘公共道路,就必须取得《道路施工许可证》,并同步完成交通、市政、绿化、城管等多部门并联审批。

道路施工需要办理哪些手续_道路施工许可证办理流程
(图片来源网络,侵删)

二、道路施工许可证办理流程拆解

1. 前期资料准备阶段

  • 项目立项批复:发改委或住建局出具的正式文件。
  • 规划红线图:自然资源局盖章确认的施工范围。
  • 施工图审查合格书:第三方审图机构出具。
  • 交通组织方案:交警、交通局双签。
  • 地下管线会签单:燃气、电力、通信、自来水四家单位联合确认。

2. 网上申报与窗口受理

登录当地工程建设项目审批管理系统,选择“市政设施建设类”→“占用挖掘城市道路审批”,上传PDF扫描件。系统会自动分发至交警、城管、市政、绿化四个部门并联审查,法定时限5个工作日,实际多数城市压缩到3个工作日

3. 现场踏勘与补正

踏勘重点看交通流量、地下管线、绿化迁移。若发现方案与现场不符,会一次性告知补正内容。常见补正项:

  1. 增加夜间施工警示灯布置图;
  2. 调整围挡高度至2.5米以上;
  3. 补充公交临时改线示意图。

4. 缴费与领证

审批通过后,需在行政服务中心综合窗口缴纳:

  • 城市道路占用费(按面积×天数×单价);
  • 绿化补偿费(按乔木胸径、灌木面积计费);
  • 道路修复保证金(工程造价的10%,验收后退还)。

缴费完毕即可领取带二维码的《道路施工许可证》,有效期最长6个月,可申请延期一次。


三、容易被忽视的5个细节

1. 夜间施工额外手续

若需在22:00-6:00施工,必须到生态环境局办理《夜间施工证明》,并提前3天在小区、商铺张贴公示,否则居民投诉一次罚2万元

道路施工需要办理哪些手续_道路施工许可证办理流程
(图片来源网络,侵删)

2. 围挡广告审批

围挡上若出现商业广告,需到城管局广告科办理《临时户外广告设置许可证》,否则按每平米500元处罚。

3. 分段开挖限制

城市主干道每段开挖不得超过100米,支路不得超过150米,且完成一段回填压实后方可进行下一段。

4. 地下管线保护协议

开工前必须与管线产权单位签订《地下管线安全保护协议》,明确2小时到场抢修机制,否则挖断光缆最高可罚50万元

5. 交通协管员配备

施工期间需按交警要求配备1名协管员/50米,早晚高峰必须到岗,缺岗一次扣企业信用分2分,年度累计12分暂停投标资格。


四、办理周期与费用估算表

项目最短耗时最长耗时参考费用
资料准备3天7天审图费1.5元/㎡
并联审批3天5天
现场踏勘1天2天
缴费领证0.5天1天占用费20-80元/㎡·天
合计7.5天15天视面积而定

五、常见问题答疑

Q1:抢险工程可以先施工后补证吗?

可以,但必须在24小时内向市政设施主管部门报备,并在险情结束后3个工作日内补办手续,否则按无证施工处理。

道路施工需要办理哪些手续_道路施工许可证办理流程
(图片来源网络,侵删)

Q2:小区内部道路需要办理许可证吗?

若小区道路属于公共通道(消防、救护、环卫车辆通行),仍需办理;若完全为内部私有道路,仅需物业备案即可。

Q3:许可证过期还能继续施工吗?

过期即失效,需提前7个工作日申请延期,最多延期6个月。超期施工将面临每日1%-3%的占用费加处罚款。


六、提升审批效率的3个实战技巧

  1. 提前介入:在施工图设计阶段就邀请交警、市政、绿化部门参与评审,减少后期方案调整。
  2. 电子签章:使用“电子印章”功能,管线单位可在线会签,节省跑腿时间。
  3. 信用加分:上一年度无不良记录的企业,可走“绿色通道”,审批时限再压缩30%

七、最新政策动态(2024版)

住建部《关于优化城市道路占用挖掘审批的通知》明确:

  • 5G基站、充电桩、雨污分流等民生项目实行“告知承诺制”,材料齐全当场发证;
  • 建立“道路挖掘计划公示平台”,提前3个月公布年度施工计划,避免同一路段反复开挖;
  • 推广非开挖技术(顶管、定向钻),减少路面破坏,审批流程再简化。

掌握以上流程与细节,道路施工许可证办理不再是难题。提前规划、并联推进、细节到位,才能把“开工等待期”压缩到最短,让项目真正赢在起跑线。

  • 评论列表

留言评论