预焙阳极价格走势_预焙阳极生产工艺流程

新网编辑 107 0

预焙阳极价格为什么波动这么大?

**答案:原料石油焦与煤沥青价格、环保限产政策、电解铝开工率三大因素共同作用。** 2023年国内预焙阳极主流报价从年初的4500元/吨一路下探至7月的3800元/吨,9月又反弹至4200元/吨,振幅超过10%。这种“过山车”行情背后,**石油焦占成本60%以上**,其价格与国际原油联动,而煤沥青则受焦化厂限产影响。叠加采暖季环保督查,山东、河南主产区频繁限产,供给收缩时价格迅速抬升。电解铝企业开工率每提升1%,阳极需求就增加约1.2万吨,需求端的微妙变化同样会放大价格波动。 ---

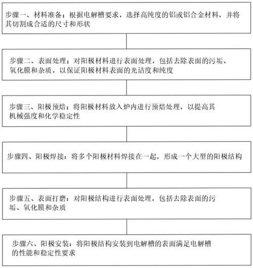
预焙阳极生产工艺流程到底分几步?

**全流程可拆解为“五段十二节点”,每一步都决定最终性能。** 1. **原料预处理**:石油焦经1250℃煅烧去除挥发分,粉磨至200目以下;煤沥青软化点控制在95-105℃。 2. **配料混捏**:煅后焦骨料(65%)、粉料(25%)、沥青(10%)在180℃混捏机中均匀混合,**此环节沥青浸润度决定阳极强度**。 3. **振动成型**:160℃糊料倒入模具,100Hz振动120秒,密度需≥1.64g/cm³。 4. **一次焙烧**:环式炉以20℃/h升温至1100℃,保温48小时,挥发分逸出形成微孔结构。 5. **清理加工**:出炉阳极经抛丸、铣面、开槽,**底部开槽深度误差需≤0.5mm**,否则影响电解槽导电均匀性。 ---

如何降低预焙阳极单耗?

**电解铝厂实测数据显示,优化阳极质量可让吨铝阳极净耗下降8-12kg。** - **骨料级配优化**:采用“三级配”方案(20-6mm、6-3mm、3-0mm比例4:3:3),比传统两级配孔隙率降低5%。 - **沥青改性**:添加5%的酚醛树脂,残炭率从55%提升至62%,**阳极抗氧化性提高15%**。 - **焙烧曲线微调**:升温阶段增加350℃与550℃两个恒温平台,缓解沥青析焦应力,裂纹率下降30%。 ---

环保风暴下,阳极企业如何突围?

**2024年《炭素工业大气污染物排放标准》将颗粒物限值收紧至10mg/m³,行业面临新一轮洗牌。** 1. **烟气治理**:山东某龙头企业投用“干法电捕焦+SCR脱硝”组合,颗粒物排放稳定在8mg/m³,**运行成本增加80元/吨,但产品溢价可达150元/吨**。 2. **余热回收**:焙烧炉高温烟气通过余热锅炉产生蒸汽,年发电量可满足工厂30%用电需求,**投资回收期仅2.3年**。 3. **绿色认证**:获得EPD(环境产品声明)的阳极在欧盟市场溢价5-8%,国内魏桥、信发等铝厂已优先采购此类产品。 ---

未来三年,预焙阳极技术突破口在哪?

**惰性阳极与石墨化阳极的产业化竞赛正在加速。** - **惰性阳极**:基于SnO₂-Sb₂O₃陶瓷体系,实验室阶段吨铝电耗可降低1200kWh,但**材料成本是当前阳极的8倍**,预计2027年前难以规模化。 - **石墨化阳极**:通过2800℃超高温处理,电阻率降至3.5μΩ·m,电解槽电流效率提升2%,**每万吨铝年节电200万kWh**,目前已有企业试产。 - **智能工厂**:数字孪生技术实现焙烧炉温度场实时模拟,**温度偏差控制在±5℃以内**,成品率从92%提升至96%。 ---

采购预焙阳极必须核实的5个指标

**合同里没写清楚,后期索赔无门。** - **体积密度**:≥1.55g/cm³,低于此值会导致电解槽阳极过量消耗。 - **耐压强度**:≥35MPa,运输过程破损率与强度成反比。 - **电阻率**:≤55μΩ·m,每降低5μΩ·m,吨铝电耗减少40kWh。 - **灰分含量**:≤0.5%,灰分中的SiO₂会污染铝液。 - **微量元素**:钒+镍含量≤200ppm,超标会催化阳极选择性氧化。 ---

中小企业如何与大厂竞争?

**差异化策略比价格战更有效。** - **定制化服务**:针对电解槽槽型设计专用阳极,如400kA槽采用“双槽肩”结构,**降低阳极压降8mV**。 - **区域协同**:与周边铝厂签订3-5年长协,锁定80%产能,**抵御价格周期波动**。 - **技术联盟**:联合高校开发低硫焦应用技术,硫含量从3.0%降至1.8%,**阳极活性提升12%**。 ---

全球预焙阳极贸易流向正在改变?

**中国从净出口国转向“高附加值出口+原料进口”双循环。** 2023年中国出口阳极280万吨,其中65%流向中东、东南亚电解铝项目;同时从北美进口低硫石油焦120万吨,**进口依存度达35%**。欧洲因能源危机导致本土阳极减产30%,挪威海德鲁等企业开始长期采购中国高规格阳极,**到岸价比本土生产低120美元/吨**。这种格局下,**掌握优质低硫焦资源的企业将获得更强议价权**。
预焙阳极价格走势_预焙阳极生产工艺流程
(图片来源网络,侵删)

  • 评论列表

留言评论