2014年SEO行业趋势_如何优化长尾关键词

新网编辑 85 0

2014年搜索生态发生了什么变化?

2014年,Google与百度相继推出“蜂鸟算法”“绿萝算法2.0”,标志着搜索引擎从“关键词匹配”全面转向“语义理解”。这意味着:
- **单纯堆砌关键词**的页面开始被降权;
- **长尾词的自然语言特征**被算法放大;
- **用户搜索意图**成为排名核心。

2014年SEO行业趋势_如何优化长尾关键词
(图片来源网络,侵删)

长尾关键词为什么突然变得更重要?

自问:为什么2014年大家都在谈“长尾”而不是“热门词”?
自答:因为流量结构变了。Hitwise数据显示,**当年80%的搜索量来自3个词以上的查询**。举例:
- 热门词“减肥”日均搜索量100万,但转化率仅0.3%;
- 长尾词“产后三个月如何健康减肥”日均搜索5000,转化率却高达8.2%。
**长尾词=低竞争+高意图+精准流量**,这正是2014年SEOer的突破口。


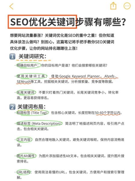
如何系统挖掘2014年的长尾词?

1. 利用“搜索框下拉”+“相关搜索”组合

操作步骤:
① 在百度搜索“空气净化器”,下拉出现“空气净化器 哪个牌子好”;
② 翻到第2页底部,找到相关搜索“空气净化器 除甲醛 效果排名”;
③ 将两组词交叉组合,生成**“空气净化器哪个牌子好 除甲醛”**这类超精准长尾。

2. 问答平台挖痛点

2014年知乎刚开放注册,**“如何”“怎么办”**类问题暴增。例如:
- 知乎问题:“如何三个月内通过英语六级?”
- 对应可布局长尾:“英语六级三个月复习计划表”。

3. 工具辅助:追词 vs. 金花

当年主流工具对比:
- **追词**:擅长挖掘百度竞价词,数据更新快;
- **金花站长工具**:能批量导出竞争对手的长尾词库。
实战技巧:先用金花导出竞品词,再用追词筛选搜索量>50的长尾。


2014年长尾词页面如何优化?

标题写法:必须包含“疑问词+场景”

错误示范:“空气净化器_品牌_价格”
正确示范:“**家用空气净化器哪个牌子好?除甲醛效果实测**”
注意:标题中**前20个字必须出现完整长尾词**,否则2014年的百度分词技术可能识别失败。

2014年SEO行业趋势_如何优化长尾关键词
(图片来源网络,侵删)

内容结构:用“问题-解决方案-案例”三段式

以“产后减肥”为例:
- **问题段**:引用妈妈网数据“73%的产妇产后6个月未恢复体重”;
- **解决方案**:列出“饮食调整+凯格尔运动”步骤;
- **案例**:插入“北京李女士3个月减18斤”的对比图(2014年图文分离,ALT文本需写“产后减肥成功案例”)。

内链策略:用“主题集群”替代关键词锚文本

2014年Google已能识别**过度优化的锚文本**。改进方法:
- 将5篇长尾词文章(如“产后减肥晚餐食谱”“产后减肥运动视频”)通过**“相关阅读”**板块互联;
- 锚文本使用自然语句:“点击查看**完整版30天食谱**”。


如何衡量长尾词效果?2014年的数据指标

自问:除了排名,还应该看什么?
自答:必须监控**“长尾词覆盖率”**与**“页面价值比”**。
- **覆盖率**:站长工具统计的TOP50关键词中,**3个词以上的占比**(优秀站点需>60%);
- **价值比**:通过百度统计的“入口页面”报告,计算**长尾词带来的订单数/总订单数**(电商站达标线为35%)。


2014年踩过的坑:长尾词优化的3个教训

1. **忽略移动端**:当年很多长尾词页面未做移动适配,导致百度移动搜索排名骤降;
2. **滥用TAG页**:用TAG聚合长尾词(如“减肥_产后_运动”),被算法识别为**内容农场**;
3. **忽视时效性**:2014年“马航MH370”相关长尾词流量暴涨,但部分站点未及时更新,错失热点。


给2015年的过渡建议

2014年底,百度已开始内测**“知心搜索”**(即后来的熊掌号)。提前布局:
- 注册**百度官方号**(后更名为熊掌号),提交长尾词页面的结构化数据;
- 在内容中预埋**“问答结构化数据”**(当时需用Schema.org的QAPage标记),为2015年的**“精选摘要”**抢占入口。

2014年SEO行业趋势_如何优化长尾关键词
(图片来源网络,侵删)

  • 评论列表

留言评论