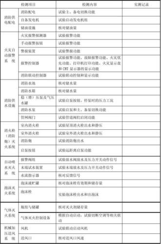
消防器材多久检测一次?官方周期与行业惯例一次说清
**消防器材多久检测一次?** 灭火器:出厂满5年或首次维修后每2年;消火栓系统:每年至少一次;自动报警系统:每季度功能测试、每年全面检测;应急照明与疏散指示:每季度放电测试、每年照度检测。 ——以上数据来自《GB 25201-2010 建筑消防设施的维护管理》与应急管理部最新抽查通报。 ---为什么不同器材检测周期差异这么大?
- **灭火器**内部干粉易结块,压力表一旦掉压就无法喷射,2年一次可及时发现问题。 - **消火栓系统**常年静压运行,阀门锈蚀不易察觉,年度放水试验能验证启闭性能。 - **火灾报警主机**电子元件受灰尘、温湿度影响大,季度功能测试可提前发现误报、漏报。 ---消防维保费用怎么算?五大计价模式对比
**消防维保费用怎么算?** 行业通行做法按建筑面积、点位数量、风险等级、服务频次、驻场需求五个维度综合计价,常见区间: - 普通办公楼:1.5~2.5元/㎡/年 - 商业综合体:2.5~4元/㎡/年 - 高层住宅:0.8~1.2元/㎡/年 - 工业厂房:3~6元/㎡/年(含防爆区域加价) ---费用构成拆解:人工、耗材、检测各占多少?
1. **人工巡检**占50%:一名中级消防设施操作员日薪约400元,每月至少2次到场。 2. **耗材更换**占25%:灭火器药粉、应急灯电池、喷头密封圈等易损件。 3. **第三方检测**占15%:需由具备CMA资质的机构出具报告,单项目收费300~800元。 4. **软件平台与保险**占10%:物联网远程监控、维保责任险。 ---企业如何自查是否被“过度维保”?
**自问:合同里是否出现“每月全面拆检灭火器”?** 答:灭火器无异常情况下,年度外观检查即可,频繁拆检反而破坏密封。 **自问:报价单是否按“点位”无限细分?** 答:一个烟感为一个点位,但同一回路下50个烟感同时测试只算一次人工,警惕重复计费。 ---省钱的三个实操技巧
- **合并招标**:将消防、安防、智能化维保打包,规模效应可降低10%~15%。 - **错峰检测**:避开3月、9月行业旺季,检测机构可让利5%~8%。 - **自购耗材**:灭火器药粉、应急灯电池自行采购,价格比维保公司低20%~30%。 ---最新政策:2024年起未按时检测将面临哪些处罚?
应急管理部第5号令明确: - **逾期30天未检测**,单位罚款5000~50000元,责任人罚款1000~10000元; - **出具虚假报告**,检测机构吊销资质,三年内禁止重新申请; - **纳入信用中国**,影响政府采购、工程投标、银行贷款。 ---高频问答:物业与业主谁该掏钱?
**问:高层住宅消防维保费用该由业主分摊还是物业承担?** 答:根据《物业管理条例》,消防设施属于共用部位,费用从公共维修基金列支;若基金不足,需经业主大会表决后按面积分摊。 **问:租户能否拒绝支付商业综合体内的消防维保公摊?** 答:租赁合同若明确约定“物业费含消防维保”,租户无权拒付;若未约定,可与业主协商单独计量。 ---未来趋势:物联网如何改变检测周期与费用?
- **无线压力传感器**实时监控灭火器压力,可将检测周期从2年延长至3年,减少人工50%。 - **AI视频分析**自动识别消火栓遮挡、卷帘门下方堆物,降低巡检频次。 - **预测性维护**通过电流波动提前发现风机故障,避免“一刀切”年度大拆检,整体费用可下降20%。
(图片来源网络,侵删)
评论列表