全球需求为何持续升温?
5G基站、千兆光纤到户、数据中心三大场景叠加,**2023年全球光纤光缆消耗量已突破5.8亿芯公里**,同比增幅达12%。其中亚太市场贡献超过55%,中国、印度、印尼是主要增量来源。

2024年市场规模到底有多大?
综合LightCounting、CRU、工信部三大口径,**2024年全球市场规模预计达到180亿美元,同比增长约9%**。拆分来看:
- 运营商集采:约110亿美元,占比61%
- 数据中心内部连接:约42亿美元,占比23%
- 特种海缆及传感:约28亿美元,占比16%
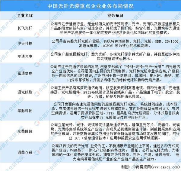
中国厂商份额为何能一路攀升?
十年前全球TOP10里中国仅占3席,2023年已占据7席。**长飞、亨通、烽火、中天、富通**五家合计市占率超过48%。背后逻辑有三点:
- 垂直一体化:从预制棒、光纤到光缆全链条布局,**成本比欧美同行低15%—20%**。
- 技术迭代:G.654.E超低损耗光纤、200μm小外径光纤率先商用,**单芯传输容量提升30%**。
- 海外产能:在埃及、印尼、南非等地设厂,**规避反倾销税同时贴近客户**。
原材料价格波动影响几何?
光纤预制棒的核心原料是四氯化硅与氦气,2023年氦气价格一度飙升至每立方米450元,**导致预制棒成本上涨8%**。不过头部企业通过:
- 签订长协锁价
- 回收氦气循环技术
- 改用氮气辅助工艺
已将成本涨幅控制在3%以内,**毛利率依旧维持在25%以上**。
海缆会成为下一个爆发点吗?
全球95%的国际数据流量依赖海缆,**2024—2028年预计新增106条海缆系统,总长度超45万公里**。中国企业已拿下:

- 亚非欧1号(AAE-1)扩容项目
- 巴基斯坦—东非快速光缆(PEACE)
- 海南—香港国际海缆
亨通、中天两家合计中标金额**超过7亿美元**,占全球新增份额的18%。
FTTR与F5G带来哪些增量?
FTTR(光纤到房间)被视为继FTTH后的二次光改,**2024年中国FTTR用户将突破2000万户**,对应光缆需求约3000万芯公里。运营商集采价格区间:
- 蝶形引入光缆:45—55元/芯公里
- 光电复合缆:110—130元/芯公里
技术路线之争:多模还是单模?
数据中心内部链路正从100G向400G/800G升级,**OM4多模光纤在100米内仍可满足需求**,但单模光纤凭借硅光模块降价,**成本差距已缩小至10%以内**。未来三年:
- 超大规模数据中心:单模占比将升至65%
- 企业级机房:多模仍占70%
政策变量如何左右市场?
中国“十四五”数字经济规划提出**2025年千兆光纤用户数达6000万**,对应每年新建光缆约250万皮长公里。欧盟“Digital Decade”目标则要求2030年所有家庭接入千兆网络,**预计带来额外1.2亿芯公里需求**。印度BharatNet三期项目也计划再铺设**50万公里农村光缆**。
投资窗口期还有多久?
当前行业PE约18倍,低于半导体设备但高于传统通信设备。**2024—2026年或是最后一轮产能扩张高峰**,原因:

- 全球主要运营商资本开支高峰集中在2025年前
- 硅光共封装(CPO)技术成熟后,光纤芯数需求可能下降
- 海缆建设周期长,2027年后新项目将减少
潜在风险点在哪里?
需警惕三大灰犀牛:
- 地缘政治:美国“印太经济框架”可能限制中国海缆登陆
- 技术替代:低轨卫星在偏远地区对光纤回传的替代
- 价格战:国内运营商集采再次出现“腰斩价”
企业如何抓住结构性机会?
对于产业链玩家,**2024年最确定的三条赛道**:
- 超低损G.654.E光纤:毛利率高出普通G.652.D约10个百分点
- 200μm微缆:同样芯数下外径减少30%,管道资源紧张城市首选
- 海底中继器与分支器:单套售价超百万美元,技术壁垒极高
评论列表