白酒行业偿债能力怎么样_如何提高偿债能力

新网编辑 122 0

一、为什么白酒行业的偿债能力备受关注?

白酒属于**高毛利、高周转、高现金流**的典型消费品,但同时也是**重资产、高库存、渠道压货严重**的行业。当经济增速放缓、消费场景减少时,经销商回款变慢,企业短期偿债压力就会迅速放大。因此,**偿债能力不仅是财务健康的“体温计”,更是投资者判断企业抗周期能力的核心指标**。

白酒行业偿债能力怎么样_如何提高偿债能力
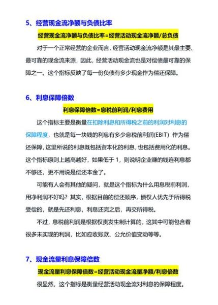
(图片来源网络,侵删)

二、白酒企业偿债能力的三大核心指标

1. 流动比率:短期债务的“安全垫”

流动比率=流动资产/流动负债。行业平均在2.5~3.5之间,头部企业如贵州茅台常年维持在4以上,而部分区域酒企因渠道压货导致存货激增,流动比率可能跌破1.5,出现流动性风险。

2. 速动比率:剔除存货后的“真实现金流”

速动比率=(流动资产-存货)/流动负债。白酒存货变现周期长,若速动比率低于1,意味着企业需要依赖外部融资偿还短期债务。例如某次高端酒企在2023年Q2速动比率仅0.87,随后紧急发行超短融补流。

3. 资产负债率:长期偿债的“承重墙”

行业平均资产负债率35%~45%,茅台、五粮液等龙头低于20%,而部分通过并购扩张的中小酒企可能突破60%。高负债叠加毛利率下滑,极易引发评级下调。


三、哪些因素在悄悄侵蚀偿债能力?

  • 渠道库存周期延长:2023年部分酱酒企业库存周转天数同比增加90天,占用大量营运资金。
  • 预收款模式变化:过去经销商需提前打款,如今“先货后款”比例上升,导致合同负债减少,流动负债被动增加
  • 资本开支失控:盲目扩建产能导致固定资产占比过高,折旧摊销吞噬现金流。

四、如何快速判断一家酒企的偿债风险?

自问自答:

Q:只看财报数据够吗?

白酒行业偿债能力怎么样_如何提高偿债能力
(图片来源网络,侵删)

A:不够。需结合渠道调研验证库存真实性,例如对比财报披露的存货量与终端实际动销速度。

Q:哪些信号是“红灯”?

A:

  1. 连续两个季度经营现金流净额低于净利润
  2. 短期借款增速>营收增速
  3. 应付票据占比突然提升(可能用票据替代现金支付)

五、白酒企业提升偿债能力的四种实战策略

1. 优化渠道政策:从“压货”到“动销”

头部酒企已开始推行“配额制+扫码红包”,通过数字化手段监控终端动销,减少渠道库存积压。例如汾酒2023年渠道库存下降30%,速动比率回升至1.8

2. 供应链金融:盘活应收账款

对经销商采用“应收账款质押+保理融资”,既缓解下游资金压力,又缩短自身回款周期。某浓香型酒企通过此模式将平均回款周期从120天压缩至75天

白酒行业偿债能力怎么样_如何提高偿债能力
(图片来源网络,侵删)

3. 调整资本结构:低成本置换高成本负债

利用行业龙头信用评级优势,发行超短期融资券(利率2.2%~2.8%)替换高息银行贷款。2023年泸州老窖通过此操作节省财务费用超8000万元

4. 建立库存“熔断机制”

设定库存周转天数警戒线(如酱香酒>270天即暂停发货),强制减少无效供给。舍得酒业2023年Q3启动该机制后,存货增速环比下降18个百分点


六、投资者必须警惕的三大误区

误区1:高毛利率=高偿债能力

部分小众酱酒企业毛利率高达80%,但因销量小、固定成本摊销高,经营现金流常年为负。

误区2:预收款越多越好

若预收款主要来自关联经销商,可能存在“资金空转”风险,需核查经销商股权结构。

误区3:政府背书无风险

区域酒企依赖政府补贴维持利润,一旦补贴退坡,偿债能力会迅速恶化。


七、未来三年行业偿债能力展望

随着消费升级与行业集中度提升,头部酒企偿债能力将持续增强,而缺乏品牌力的中小酒企可能面临“债务重组-并购退出”的出清过程。投资者可重点关注:

  • 高端酒企现金流/有息负债>5倍的标的
  • 区域龙头中预收款占比稳定>30%的企业
  • 已建立渠道库存动态监控体系的公司

  • 评论列表

留言评论