2016年全球拉链市场规模与区域分布
2016年全球拉链总产值约135亿美元,同比增长4.2%。其中亚洲市场占比58%,北美占21%,欧洲占14%,其余地区合计7%。中国以47亿美元的产量继续领跑,浙江、广东、福建三省贡献了全国78%的产能。

原材料价格波动对拉链成本的影响有多大?
2016年铜、锌、聚酯切片三大主材价格同步上涨:
- 铜价全年涨幅17%,直接推高金属拉链成本约6%;
- 聚酯切片受原油价格反弹影响,上涨12%,树脂拉链成本增加4.5%;
- 锌合金价格波动最大,Q4比Q1高出22%,迫使中小企业改用铝镁合金替代。
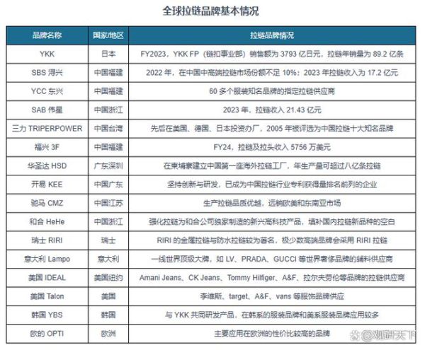
YKK、SBS、RIRI三大品牌竞争格局解析
YKK:高端垄断与产能东移
2016年YKK全球销售额达29.7亿美元,其中63%来自服装领域。为应对人工成本,其将18%的金属拉链产能从日本转移到越南海防基地,交货周期缩短11天。
SBS:中端市场的“价格屠夫”
中国SBS通过自动化率提升40%,将常规3号尼龙拉链出厂价压至0.032美元/条,比YKK低35%,2016年海外收入增长28%,主要来自孟加拉、越南成衣厂。
RIRI:奢侈品拉链的“隐形冠军”
瑞士RIRI专注高端户外与奢侈品牌,其防水拉链单价高达3.8美元/条,毛利率62%,2016年供应Moncler、Stone Island等品牌的订单增长19%。
环保法规倒逼产业升级
欧盟REACH法规2016年新增10项限制物质,拉链涂层中DEHP、DINP被禁用。中国环保部同步实施《拉链行业污染物排放标准》,要求:
- 废水COD排放限值从100mg/L降至80mg/L;
- 废气VOCs处理效率需达90%以上。
这导致23%的中小电镀厂关停,头部企业通过水性涂料替代将环保成本控制在总成本3.2%以内。

隐形拉链与防水拉链哪个增长更快?
2016年隐形拉链市场规模8.4亿美元,年增9%,主要受女装连衣裙需求驱动;防水拉链因户外装备热销,规模达6.1亿美元,但增速高达15%。从单价看,防水拉链0.85美元/条是隐形拉链的2.3倍,成为利润新增长点。
自动化改造:一台机器替代8个工人?
以浙江某龙头企业为例:
- 2016年投入1200万元引进德国Durkopp-Adler全自动穿头机;
- 单台日产4.2万条金属拉链,良品率99.2%;
- 人工成本占比从18%降至7%,投资回收期2.3年。
跨境电商如何改变拉链采购模式?
2016年阿里巴巴国际站拉链类目GMV增长43%,小单快反趋势明显:
- 5000条以下订单占比从31%升至52%;
- 买家平均决策周期缩短至4.7天;
- 广东汕头卖家通过3D打样服务,将定制拉链打样时间从7天压缩到48小时。
未来五年拉链行业的三大确定性机会
1. 生物基可降解拉链
荷兰Avantium开发的PEF材料已获Adidas测试认证,预计2021年商业化后成本比传统聚酯高25%,但碳足迹减少50%。
2. 智能温控拉链
美国Under Armour申请的专利显示,形状记忆合金拉链可根据体温自动调节开合度,首批样品用于2020冬奥会滑雪服。

3. 工业4.0柔性生产线
通过RFID芯片追踪每卷织带,实现从染色到装配的全流程数据化,日本YKK福岛工厂已将换型时间压缩至90秒。
评论列表