药品流通企业想在2024年继续合法经营,绕不开GSP认证。很多老板问:GSP认证流程是什么?药品经营企业如何快速通过?下面用一线审核员的视角拆解,从准备到拿证,每一步都给出可落地的做法。

一、GSP认证到底查什么?先搞清核心框架
国家药监局2023版《药品经营质量管理规范现场检查指导原则》把检查内容拆成12章256项,其中**重点缺陷项(带星号)18条**,一票否决。常见高频扣分点:
- **冷链储运验证报告缺失**
- **计算机系统权限未分级**
- **质量负责人兼职**
先对照缺陷项做自测,能省一半整改时间。
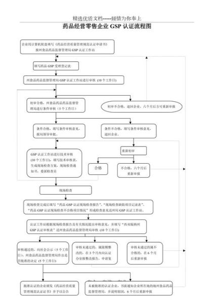
二、GSP认证流程是什么?一张时间轴看懂
从立项到领证,平均周期55个工作日,分四步走:
1. 立项与差距分析(第1-7天)
企业先自查:仓库面积是否≥准入标准?空调系统是否独立?把差距列成《整改清单》,按优先级排序。
2. 体系文件编写(第8-20天)
文件是审核员的第一印象。必须覆盖采购、收货、验收、储存、养护、销售、出库、运输、售后九大环节。小技巧:把《质量管理制度》拆成SOP+记录表格,审核员现场抽查时能快速溯源。

3. 硬件改造与验证(第21-35天)
重点在冷链。冷库要做空载、满载、断电、开关门四项验证,温度偏差≤±2℃。验证报告别忘盖第三方计量机构CMA章,否则算无效。
4. 申报与现场检查(第36-55天)
登录国家药监局网上办事大厅上传资料,5个工作日内会收到《现场检查通知书》。检查当天,关键岗位人员必须在场,审核员会随机抽10笔业务全流程追踪。
三、药品经营企业如何快速通过?三个提速技巧
同一地区,有的企业30天拿证,有的被退审三次,差在哪?
技巧1:提前锁定检查组长风格
省级药监局的检查组长名单每年更新。提前打听组长过往扣分偏好,例如有的组长对中药饮片养护记录特别严,就重点补记录。
技巧2:用“模拟飞检”替代内部巡检
请已退休的GSP检查员做模拟飞检,按“四不两直”方式突袭,发现问题立即整改。一次模拟费用约5000元,比退审重检省至少10万元。

技巧3:计算机系统权限预演
审核员必查系统权限分配表。提前用测试账号跑一遍采购、验收、销售流程,确保质量负责人账号能锁定不合格药品,但销售员账号不能修改库存。
四、最容易踩的五个坑,提前规避
2023年某省退审案例统计显示,**78%的失败原因**集中在以下:
- 冷链验证报告未覆盖极端天气:夏季验证只做到38℃,审核员要求补做42℃极端条件。
- 仓库面积按建筑面积申报:实际可用容积<80%,被判定虚假申报。
- 质量负责人社保不在本单位:2023年起严查社保记录,必须满3个月。
- 中药饮片未分库:含毒性饮片与普通饮片混放,直接不通过。
- 培训记录造假:审核员现场提问“冷链断电应急预案”,员工答不出。
五、通过后如何维持?动态管理比突击更重要
GSP证书有效期5年,但每年至少一次跟踪检查。建议:
- 每月用温湿度自动监测系统导出数据,异常波动立即启动CAPA。
- 每季度更新《冷链应急预案》,把新车型、新路线纳入演练。
- 建立供应商质量档案,每年重新评估,淘汰连续两次抽检不合格的厂家。
六、高频疑问快答
Q:新办企业仓库可以设在写字楼地下室吗?
A:不行。2023版《指导原则》要求仓库必须独立设置,且地面高于室外,地下室因防潮不达标被否决概率100%。
Q:连锁药店总部和门店可以共用质量负责人吗?
A:可以,但需满足总部质量负责人不得兼任门店采购,且每家门店需设专职质管员。
Q:计算机系统一定要买药监局指定的品牌吗?
A:不需要。只要系统满足数据不可篡改、操作留痕、权限分级即可,但建议选通过药监备案的软件,减少解释成本。
评论列表