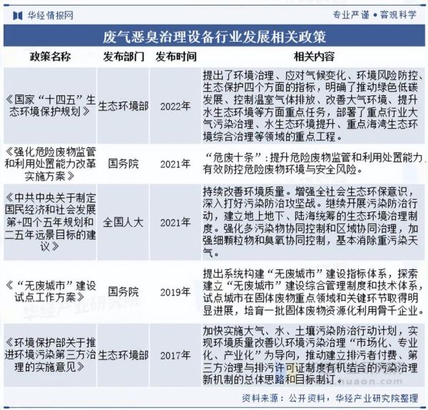
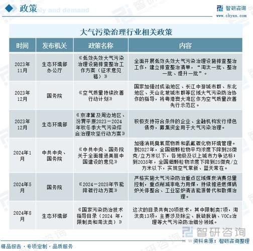
一、污染治理行业前景如何?
“十四五”规划把“深入打好污染防治攻坚战”列为约束性指标,**中央财政每年投入超500亿元专项资金**,带动社会资本涌入。据生态环境部最新数据,2023年全国环保产业营收突破2.2万亿元,年复合增长率保持在10%以上。细分赛道里,**工业废水、VOCs、土壤修复**三大板块增速最快,预计2025年市场规模将分别达到4500亿、2800亿、2200亿元。

政策红利还在持续加码吗?
是的。2024年起,《空气质量持续改善行动计划》要求重点行业排放浓度再降10%;《新污染物治理行动方案》首次把微塑料、抗生素纳入管控清单。**地方层面已有18个省市出台“环保领跑者”制度**,对治理技术先进企业给予税收减免、电价优惠,直接降低企业运营成本8%—15%。
二、污染治理技术有哪些?
1. 工业废水零排放技术
- **多级膜浓缩+MVR蒸发结晶**:适用于高盐废水,盐回收率≥95%,吨水运行成本可压至25元以下。
- **电催化氧化+生化耦合**:针对难降解有机物,COD去除率可达90%,较传统芬顿法减少污泥量60%。
2. VOCs源头替代与末端治理
- 源头替代:水性涂料、粉末涂料市场份额已升至47%,**每年减少VOCs排放超30万吨**。
- 末端治理:沸石转轮+RTO组合工艺处理效率≥97%,能耗比活性炭吸附下降40%。
3. 土壤修复热脱附技术
采用**间接加热回转窑**,温度450℃—550℃,可将六六六、滴滴涕等持久性有机污染物去除率提升至99.5%;尾气经二次燃烧+急冷+布袋除尘后,二噁英排放浓度<0.1 ng-TEQ/m³,满足欧盟最严标准。
三、企业如何抓住市场窗口?
技术路线选择:买设备还是做运营?
对中小型企业而言,**“设备租赁+按效付费”**模式更轻资产。以某化工园区为例,第三方治理公司投资建设日处理1000吨的废水零排放系统,园区按8元/吨水支付服务费,5年即可收回投资,且无需承担技术迭代风险。
资金渠道:绿色金融怎么申请?
- **央行碳减排支持工具**:利率低至1.75%,重点支持VOCs回收、固废综合利用项目。
- **生态环境导向开发(EOD)模式**:将污染治理收益与土地增值、产业导入打包,江苏某EOD项目已获国开行授信120亿元。
四、未来五年哪些技术将颠覆市场?
人工智能+环保
阿里云与北控水务合作的“智慧水厂”项目,通过AI算法实时调节曝气量,**吨水电耗下降12%**,每年节省电费超200万元。
生物修复基因工程菌
清华大学团队研发的“超级菌”可在48小时内将石油烃浓度从5000 mg/L降至50 mg/L,**修复周期缩短70%**,已在中石油大庆油田开展中试。

二氧化碳捕集与资源化(CCUS)
国家能源集团泰州电厂百万吨级CCUS项目,捕集的CO₂用于食品级干冰生产,**内部收益率提升至8.5%**,为煤电行业低碳转型提供范本。
五、常见疑问解答
污染治理行业门槛高吗?
技术门槛正在降低。以VOCs治理为例,模块化RTO设备已实现标准化生产,**设备投资从每万立方米800万元降至450万元**,中小团队通过技术授权即可快速切入。
如何评估项目盈利性?
记住“三率”原则:**处理单价≥成本×1.3、设备年运行率≥70%、政府补贴到账周期≤6个月**。满足这三点,项目IRR通常可达12%以上。
环保企业如何建立护城河?
专利布局+数据资产。**头部企业平均每年申请发明专利20件以上**,同时积累运营数据训练AI模型,形成“技术+数据”双壁垒,后来者难以复制。

评论列表