一、血气分析到底在测什么?
血气分析(Arterial Blood Gas, ABG)通过一次性动脉穿刺,**直接测定血液中的气体分压与酸碱指标**,核心项目包括:

(图片来源网络,侵删)
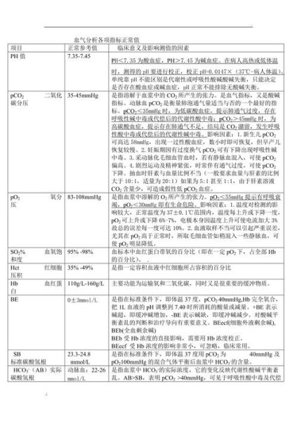
- pH:血液酸碱度
- PaO₂:动脉血氧分压
- PaCO₂:动脉二氧化碳分压
- HCO₃⁻:碳酸氢根浓度
- SaO₂:血氧饱和度
- BE(Base Excess):剩余碱
二、血气分析正常值是多少?
成人静息状态下的参考区间如下:
| 项目 | 正常范围 | 临床提示 |
|---|---|---|
| pH | 7.35–7.45 | <7.35酸中毒,>7.45碱中毒 |
| PaO₂ | 80–100 mmHg | <60 mmHg提示呼吸衰竭 |
| PaCO₂ | 35–45 mmHg | 反映肺泡通气量 |
| HCO₃⁻ | 22–26 mmol/L | 肾脏调节的代谢指标 |
| SaO₂ | 95–100% | 低于90%需紧急干预 |
| BE | -2 ~ +2 mmol/L | 负值越大,代谢性酸中毒越重 |
三、血气分析结果怎么看?三步法速判
1. 先看pH:酸还是碱?
拿到报告,**第一眼锁定pH**。落在7.35–7.45之间为代偿期;越界即失代偿。
2. 再看PaCO₂与HCO₃⁻:谁“主导”了变化?
- PaCO₂异常 → **呼吸因素**
- HCO₃⁻异常 → **代谢因素**
- 两者同向变化 → **混合性紊乱**
3. 最后算代偿:机体在“努力”吗?
使用Winter公式验证:
预期PaCO₂ = 1.5 × HCO₃⁻ + 8 ± 2
实测值与预期值差距>2,提示合并另一种紊乱。

(图片来源网络,侵删)
四、常见异常模式与临床场景
呼吸性酸中毒
PaCO₂↑,pH↓,见于COPD急性加重、重度哮喘。
代谢性酸中毒
HCO₃⁻↓,pH↓,常见原因:
- 乳酸酸中毒(休克、败血症)
- 酮症酸中毒(糖尿病、饥饿)
- 肾衰竭
呼吸性碱中毒
PaCO₂↓,pH↑,多因过度通气:焦虑、疼痛、高原反应。
代谢性碱中毒
HCO₃⁻↑,pH↑,诱因:
- 持续呕吐(胃酸丢失)
- 大量利尿剂
- 醛固酮增多症
五、血气分析行业现状与趋势
市场规模与增长
2023年全球血气分析仪市场规模约28亿美元,预计2028年突破42亿美元,年复合增长率8.4%。驱动因素:

(图片来源网络,侵删)
- ICU床位数增加
- POCT(床旁检测)需求爆发
- 慢性病管理下沉基层
技术迭代方向
- 微流控芯片:仅需65 μL血样,3分钟出结果,降低采血痛苦。
- 无线传输:结果直接同步至HIS/EMR,减少人工录入错误。
- AI辅助判读:算法自动识别酸碱紊乱类型,给出治疗建议。
国产替代加速
过去高端市场被Radiometer、Siemens垄断,如今理邦、迈瑞、康立等国产品牌凭借:
- 成本下降30–50%
- 售后响应<24小时
- 试剂常温保存技术
已占据国内45%以上份额,三甲医院覆盖率逐年提升。
六、基层医院如何快速上手血气分析?
设备选型要点
- 支持全血、微量血双模式
- 试剂单人份包装,避免浪费
- 内置质控程序,自动校准
培训与质控
每周用三级标准液校准一次;每季度参加室间质评,确保结果可比性。
收费与医保
目前多数省份物价编码为250401001,单次收费80–120元,医保甲类全额报销,**项目盈利空间稳定**。
七、患者最关心的问题答疑
Q:动脉穿刺疼吗?
A:使用25G细针+局部麻醉,痛感与静脉采血接近,儿童亦可耐受。
Q:多久出结果?
A:现代设备90秒内完成检测,急诊绿色通道可优先处理。
Q:需要空腹吗?
A:无需空腹,但吸氧患者需记录氧流量,便于医生校正PaO₂。
评论列表