当品牌方准备把线上店铺或账号交给第三方打理时,最先冒出的两个疑问就是:怎么判断一家代运营公司是否靠谱?以及他们的收费到底贵不贵?下面用问答式结构拆解,帮你快速避坑。

一、靠谱代运营公司的三大硬指标
1. 有没有可验证的成功案例?
问:案例会不会造假?
答:让运营经理现场登录后台,展示近三个月的店铺GMV曲线与投流ROI。能当场调出数据,造假概率极低。
2. 团队配置是否透明?
问:会不会把项目转包给小团队?
答:要求对方提供项目组成员名单+钉钉/飞书截图,并写明每周固定沟通时间。正规公司敢把对接人、设计师、投手全部亮出来。
3. 合同条款是否对等?
问:合同里全是乙方免责怎么办?
答:重点看KPI未达成的赔付比例与提前终止的违约金。靠谱公司会把KPI写进补充协议,并承诺未达标按比例退款。
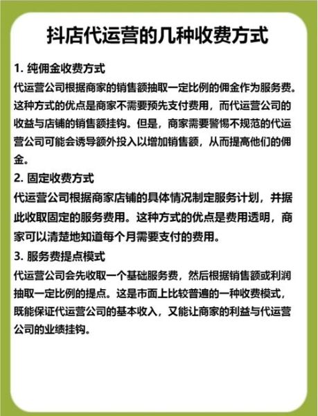
二、代运营常见的四种收费模式
1. 纯服务费
适合:预算充足、已有成熟供应链的品牌
区间:月服务费1.5万~8万
特点:不含投流费用,需额外充值广告账户。
2. 基础费+销售额提成
适合:初创品牌或新品冷启动
区间:基础费0.8万~3万+3%~8%提成
特点:双方利益绑定,但需约定退货率剔除规则,防止刷单。

3. 纯提成
适合:库存压力大、现金流紧张的商家
区间:提成8%~15%
风险:代运营可能挑品,只推高毛利SKU。
4. 项目制打包
适合:节点大促、短视频campaign
区间:单项目3万~20万
注意:一定写明交付物清单,例如30条短视频+3场直播+投流100万曝光。
三、如何快速比价又不被忽悠?
1. 先做需求清单
把店铺阶段、品类客单价、月度预算写成一页PPT,发给五家候选公司,要求24小时内回传报价单。统一格式后,横向对比一目了然。
2. 用“反向尽调”法
问:怎么知道对方真实水平?
答:把同行做得好的店铺链接甩过去,让对方当场做一份7天运营方案。思路清晰、数据详实的公司,通常敢接招。
3. 拆分费用看隐藏成本
列表对比:
- 拍摄费是否含模特?
- 投流返点是否返还?
- 直播场地是否额外收费?
把可能产生的附加费全部写进补充条款,避免后期加价。

四、签约前必须核对的五张表
- 《项目甘特图》:写明每日任务、责任人、截止时间。
- 《素材审核表》:主图、短视频、直播脚本三方签字确认。
- 《广告账户授权书》:限定每日预算上限,防止恶意放量。
- 《数据日报模板》:固定字段包括曝光、点击、成交、ROI。
- 《保密与竞业协议》:防止代运营公司同时服务直接竞品。
五、实战案例:3C配件品牌如何砍掉30%代运营费
背景:深圳某3C品牌月销200万,原代运营收费5万+5%提成,ROI仅1.8。
操作步骤:
1. 用上述五张表重新招标,锁定一家月服务费2.8万+4%提成的团队。
2. 要求对方提供投流师+短视频编导+客服的钉钉群实时截图,确保人力。
3. 在补充协议里写明:若月度ROI低于2.5,服务费退还30%。
4. 合作第三个月,ROI提升到3.2,代运营费节省约1.7万/月。
六、常见坑点快问快答
问:承诺“保销量”能不能信?
答:凡是不把退货率、平台扣点剔除的“保销量”,都是文字游戏。
问:先免费试运营一个月靠谱吗?
答:免费期往往用低价冲量+高额广告制造虚假繁荣,第二个月开始收割。
问:可以只托管客服吗?
答:可以,但要把响应时长、差评率、退款率写进KPI,否则客服外包公司会“佛系”回复。
把以上清单打印出来,对照执行,基本能在两周内筛出真正靠谱的代运营伙伴,并拿到合理报价。
评论列表