互联网新规如何影响企业_数据出境合规怎么做

新网编辑 88 0

一、政策背景:为何“数据出境”成为监管焦点?

2023年《个人信息出境标准合同办法》与《数据出境安全评估办法》相继落地,标志着我国对跨境数据流动的监管进入“强合规”阶段。核心原因在于:国家数据主权、个人信息安全、关键信息基础设施保护三大需求同步升级。企业若忽视新规,可能面临千万级罚款、业务暂停、高管追责等连锁风险。

互联网新规如何影响企业_数据出境合规怎么做
(图片来源网络,侵删)

二、哪些企业必须启动数据出境合规?

1. 触发门槛自查清单

  • 处理100万人以上个人信息的运营者,任何出境场景都需申报安全评估;
  • CIIO(关键信息基础设施运营者)向境外提供个人信息或重要数据,一律强制评估;
  • 年累计出境量:个人信息超10万条或敏感个人信息超1万条,需走标准合同或认证路径。

2. 典型行业画像

跨境电商、SaaS服务商、游戏出海、智能网联汽车、生物医药研发五大领域首当其冲。例如某头部SaaS厂商因将用户行为日志备份至AWS新加坡,被责令补充安全评估材料,导致IPO进程延迟三个月。


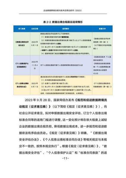
三、数据出境合规的三条路径怎么选?

路径A:安全评估(网信办)

适用场景:CIIO或年处理量超百万条个人信息。
核心难点:需提交数据出境风险自评报告、境外接收方安保措施证明、数据分类分级制度等12项材料,平均审核周期45-60个工作日

路径B:标准合同(省级网信办备案)

适用场景:非CIIO且处理量未达安全评估门槛。
操作要点:采用网信办发布的标准合同模板,重点补充数据映射表(Data Mapping),明确字段类型、存储期限、加密算法(如AES-256)。

路径C:个人信息保护认证(第三方机构)

适用场景:集团内部数据跨境传输(如中国区向欧洲总部共享HR数据)。
优势:一次认证三年有效,避免重复备案;但需通过技术验证(渗透测试、加密审计)制度审查(应急响应演练记录)

四、落地实操:从0到1的合规时间表

第1-2周:数据资产盘点

使用自动化扫描工具(如BigID、Microsoft Purview)识别出境数据类型,输出数据血缘图谱。某跨境电商通过扫描发现47%的订单信息含境内用户地址,远超预期。

第3-4周:风险评级与路径选择

建立三维评估模型:数据敏感度×出境频率×接收方司法辖区风险。例如向欧盟传输需额外关注GDPR第49条豁免条款的适用性。

第5-8周:法律文件与技术改造

  • 法律层:签署标准合同或修订数据处理协议(DPA),加入审计权条款
  • 技术层:部署字段级加密(Tokenization),对身份证号、手机号等敏感字段做不可逆脱敏
  • 管理:建立数据出境日志留存系统,保存至少3年以备飞检。

第9-12周:监管沟通与压力测试

模拟网信办现场检查:抽查5%的出境记录验证与备案材料一致性。某车企通过预演发现API接口日志未记录用户授权时间戳,紧急修复后通过正式审核。


五、高频疑问解答

Q:使用海外公有云(如AWS/Azure)是否算数据出境?

答:只要服务器物理位置在境外即算出境,即使中国区账号管理。建议采用专属云(Dedicated Host)境内多可用区冗余方案。

互联网新规如何影响企业_数据出境合规怎么做
(图片来源网络,侵删)

Q:员工差旅期间访问境内系统,数据临时出境是否违规?

答:属于“必要跨境访问”豁免场景,但需满足:
- 访问行为最小必要原则
- 启用VPN专线+国密SSL证书
- 留存访问日志(含源IP、操作类型、数据量级)

Q:已签署的海外供应商合同如何补合规?

三步补救法
1. 启动合同修订谈判,增加中国法管辖条款
2. 对历史数据做差分加密备份,确保可追溯;
3. 若供应商拒绝配合,启动替代方案招标(如迁移至境内云服务商)。


六、未来趋势:合规如何成为竞争力?

2024年网信办将试点“白名单”制度,对连续三年零处罚的企业开放绿色通道。头部企业已开始将合规能力产品化:
- 阿里云推出“跨境数据合规引擎”,自动生成评估报告;
- 腾讯云与四大会计师事务所联合发布“合规即服务(CaaS)”,按次收费降低中小企业成本。

对于IT互联网企业,数据出境合规不再是成本中心,而是进入海外市场的“数字护照”。早一步完成合规,就能早一步抢占东南亚、中东等新兴市场的合规红利

互联网新规如何影响企业_数据出境合规怎么做
(图片来源网络,侵删)

  • 评论列表

留言评论