什么是互联网信息服务备案?
互联网信息服务备案,俗称ICP备案,是中国大陆对经营性或非经营性网站实行的法定登记制度。根据《互联网信息服务管理办法》,任何通过域名访问并提供信息服务的网站,都必须先完成备案,否则将被关停或罚款。

备案类型:经营性与非经营性如何区分?
很多站长在第一步就混淆了备案类型,导致后续反复修改。
- 非经营性备案:个人博客、企业官网、公益站点,只需在工信部系统提交资料,获得备案号即可。
- 经营性备案:电商平台、付费下载、会员收费等涉及在线交易的网站,除ICP备案外,还需额外申请《增值电信业务经营许可证》(ICP证)。
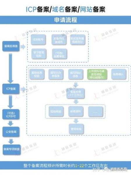
备案流程分几步?每一步该做什么?
第一步:购买符合备案要求的服务器
只有中国大陆节点且接入商具备备案资质的服务器才能提交备案。阿里云、腾讯云、华为云等主流厂商都支持在线提交。
第二步:注册并登录接入商备案系统
在服务器提供商后台找到“备案”入口,用手机号注册账号,系统会自动跳转到当地通信管理局子系统。
第三步:填写主体与网站信息
主体分为个人与企业两类:
- 个人:姓名、身份证号、手机号、应急联系人。
- 企业:营业执照、法人身份证、公章扫描件、授权书。
第四步:上传核验资料
现在多数省份已支持电子化核验,只需用手机小程序拍摄身份证正反面、人脸识别即可,无需邮寄幕布照。

第五步:接入商初审
提交后1-3个工作日,接入商客服会电话核实信息,重点检查域名是否实名、营业执照是否过期、网站名称是否合规。
第六步:管局终审
初审通过后,资料自动推送至各省通信管理局,官方承诺20个工作日内完成审核,实际平均7-12天。
需要哪些材料?一次性准备齐全避免退回
个人备案材料清单
- 域名证书(域名注册商后台下载,需与备案主体一致)。
- 身份证原件正反面彩色扫描件。
- 手机号归属地需与备案省份一致(跨省会被驳回)。
- 核验单(电子化核验自动生成,无需打印)。
企业备案材料清单
- 营业执照副本原件扫描件(需最新年检章)。
- 法人身份证正反面扫描件。
- 网站负责人身份证扫描件(可与法人不同)。
- 域名证书(域名持有者需与营业执照名称完全一致)。
- 公章电子件(用于核验单盖章上传)。
- 部分省份要求《网络安全责任承诺书》(模板在管局官网下载)。
常见驳回原因与解决方案
域名实名认证不一致
问题:域名持有者为“张三”,备案主体为“李四”。
解决:登录域名注册商后台,将持有者过户至备案主体名下,过户后需等待3个工作日同步。
网站名称含敏感词
问题:名称含“中国”“中华”“新闻”等需前置审批词汇。

解决:修改为“XX的个人博客”或“XX公司官网”等中性名称。
手机号跨省
问题:备案广东管局,但手机号归属地为湖南。
解决:办理广东本地副卡,或使用企业备案(企业不受手机号归属地限制)。
备案成功后还需要做什么?
悬挂备案号
根据《非经营性互联网信息服务备案管理办法》,网站首页底部必须放置备案号并链接至工信部官网:
<a href="https://beian.miit.gov.cn" target="_blank">京ICP备12345678号-1</a>
公安联网备案
开通后30天内需到当地公安机关网安支队办理联网备案,获取“公网安备”号,否则可能被二次关停。
变更与注销
若更换服务器、域名或主体信息,需在15天内提交变更备案;若网站永久关闭,需主动申请注销,避免域名被他人抢注后产生法律风险。
备案加速技巧:如何缩短审核时间?
- 选择接入商VIP通道(如阿里云“备案管家”),初审可缩短至1个工作日。
- 避开月初、月末高峰期,管局审核量大会延迟。
- 提前在工信部官网查询本省管局电话,主动沟通补充材料。
海外服务器能否免备案?
理论上可以,但存在以下风险:
- 国内访问速度慢,需额外购买CDN加速。
- 搜索引擎收录权重低于备案域名。
- 若面向国内用户经营,仍可能被举报并强制关停。
备案失败后的申诉流程
若管局驳回,登录备案系统查看驳回原因,按提示修改后重新提交。同一主体30天内最多可提交3次,超过需间隔90天。
通过以上步骤,即使是首次备案的个人站长,也能在两周内顺利取得备案号,为网站合规运营打下基础。
评论列表