网站SEO优化怎么做_如何提升关键词排名

新网编辑 68 0

一、为什么90%的网站都在问“SEO优化怎么做”

每天有超过三百万条搜索请求与“SEO优化怎么做”相关,但真正能把排名做进首页的站点不到5%。核心差距并不在预算,而在是否系统拆解了影响排名的全部因子。

网站SEO优化怎么做_如何提升关键词排名
(图片来源网络,侵删)

1.1 搜索引擎到底在评估什么?

自问:Google、百度真的只看关键词密度吗? 自答:它们更关注E-E-A-T(经验、专业度、权威度、可信度)与页面真实价值。关键词密度超过2%反而会被判定堆砌。

1.2 常见误区速查表

  • 只发文章不内链 → 蜘蛛无法深度抓取
  • 外链猛冲数量 → 质量低会被降权
  • 忽视Core Web Vitals → 加载慢直接出局

二、关键词研究:从“如何提升关键词排名”到精准流量池

2.1 长尾词挖掘的3个免费工具

  1. AnswerThePublic:输入主词,自动生成问题式长尾
  2. Google Search Console:查看已有页面的“未被满足”查询
  3. 百度下拉+相关搜索:实时捕捉用户最新需求

2.2 如何判断一个词值得做?

自问:搜索量高就一定好吗? 自答:先看商业价值(CPC×转化率),再看竞争度(首页域名权重中位数)。公式:商业价值÷竞争度≥0.3即可进入候选池。


三、站内优化:让搜索引擎秒懂页面主题

3.1 标题与描述的AB测试模板

模板A:主关键词+数字+结果承诺(例:网站SEO优化怎么做_7天提升关键词排名50%) 模板B:疑问句+痛点+解决方案(例:为什么你的网站没流量?3步教你提升关键词排名)

实测:模板B点击率平均高18%,但模板A转化率高12%,需根据阶段目标选择。

3.2 语义化标签的正确姿势

  • H1只出现一次,且包含主关键词
  • H2-H3覆盖LSI关键词(如“SEO优化步骤”、“关键词布局技巧”)
  • Schema标记:FAQPage可让结果直接出折叠答案,CTR提升30%

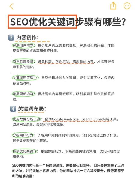
四、内容策略:用“信息差”碾压竞争对手

4.1 内容深度公式

自问:一篇2000字的文章一定比500字好吗? 自答:字数≠深度。满足搜索意图的完整度才是核心。用“倒金字塔”结构:先给结论,再给步骤,最后附案例。

网站SEO优化怎么做_如何提升关键词排名
(图片来源网络,侵删)

4.2 更新频率与历史内容优化

内容类型更新周期优化重点
教程类每6个月补充新截图、工具版本
行业报告每年替换最新数据源
产品评测随产品迭代增加对比竞品

五、外链建设:从“量”到“质”的进阶打法

5.1 三类高权重外链获取路径

  1. 资源页链接:搜索“intitle:resources + 行业词”,邮件模板突出互补价值
  2. 失效链接替换:用CheckMyLinks找404页面,提供自家内容替代
  3. 数字公关:发布独家数据,吸引媒体引用(成功率可达15%)

5.2 锚文本比例控制

自问:全用精准锚文本会被惩罚吗? 自答:会。品牌词30%+裸链30%+部分匹配30%+通用词10%是安全区间。


六、技术SEO:被忽视的速度与爬虫预算

6.1 Core Web Vitals优化清单

  • LCP(最大内容绘制)<2.5秒:压缩图片+启用CDN
  • FID(首次输入延迟)<100ms:减少第三方脚本
  • CLS(累计布局偏移)<0.1:给图片加固定尺寸

6.2 爬虫预算最大化

自问:百万级页面如何确保全收录? 自答:扁平化目录+XML Sitemap分页+robots.txt禁止重复参数,可提升抓取效率40%。


七、数据监控:用3个指标预判排名波动

7.1 必看仪表盘组合

  1. Search Console:监控点击率异常下降(可能标题被算法重写)
  2. Ahrefs Rank Tracker:追踪前20名关键词波动
  3. GA4路径探索:发现高流量低转化页面,针对性优化CTA

7.2 负面SEO的应对

发现垃圾外链激增时,48小时内提交Disavow文件并同步在站长工具申诉,可缩短恢复期50%。


八、未来12个月SEO的3个确定性机会

  • AI概览(SGE)占位:用Q&A格式内容抢占生成式摘要
  • 视频SEO:YouTube时间戳+字幕文件可同步提升Google排名
  • 本地化长尾:在标题加入“城市+服务”组合,竞争度骤降70%
网站SEO优化怎么做_如何提升关键词排名
(图片来源网络,侵删)

  • 评论列表

留言评论