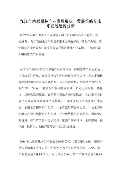
纺织行业正站在“双碳”战略、数字化浪潮与全球供应链重构的交汇点。未来五年,谁能率先完成绿色升级、智能制造和品牌出海,谁就能在下一轮竞争中占据主动。以下内容围绕“纺织行业未来五年发展趋势”与“纺织企业如何转型”两大核心疑问,拆解关键变量,给出落地路径。

一、纺织行业未来五年发展趋势:三大主线
1. 绿色低碳成为准入门槛
欧盟CBAM(碳边境调节机制)将于2026年全面生效,美国《清洁竞争法案》也在推进。**出口企业若不能在2025年前完成碳足迹盘查与减排方案,将被征收10%—30%的额外关税。**
2. 数字化工厂从“示范”走向“标配”
工信部最新数据显示,2023年纺织行业数字化研发设计工具普及率已达78%,但生产环节渗透率仅32%。未来五年,**边缘计算+工业视觉+AI排产**将把单条产线换款时间从6小时压缩到45分钟。
3. 柔性供应链重构全球版图
越南、孟加拉劳动力成本年均上涨8%—10%,而新疆、河南等国内集群通过“数字飞地”模式,将打样周期从14天缩短到72小时。**“中国+东南亚”混合产能将成为品牌方最优解。**
二、纺织企业如何转型:四步落地法
第一步:用LCA工具锁定最大排放源
问题:中小企业如何低成本做碳盘查?
答:采用SimaPro或OpenLCA的纺织模块,输入纱线、染整、运输数据,30分钟即可生成“热点图”。**多数企业80%的排放集中在染整环节,优先改造定型机余热回收系统,投资回收期可控制在18个月以内。**
第二步:建设“小单快返”数字工厂
核心动作:
• 在缝纫机加装IoT终端,实时采集转速、停机次数;
• 引入APS高级排产系统,将1000件以下订单排产时间从2天降到2小时;
• **与SHEIN、Temu等平台API对接,实现销售数据直接驱动备纱。**

第三步:把实验室搬进直播间
传统模式:先打样→订货会→大货生产,库存风险高。
新模式:直播间挂预售链接→数字印花小批量试销→爆款快速放大生产。**某杭州女装品牌通过该模式将库存周转天数从120天降至35天,毛利率提升11个百分点。**
第四步:用“跨境DTC”绕过中间商
操作清单:
• 在洛杉矶设立前置仓,采用“海运+快递”组合,物流成本比纯空运降低40%;
• 通过Shopify Markets Pro自动计算关税,解决合规痛点;
• **利用TikTok算法投放“面料触感”短视频,CTR比图文高3倍。**
三、容易被忽视的三个细节
1. 再生纤维的“溯源陷阱”
问题:如何证明30%再生涤纶含量?
答:采用区块链+物理 tracer(如德国BASF的tracer yarn),**每根纱线内置荧光标记,扫描即可读取原料批次,避免“漂绿”风险。**
2. 人才结构断层
未来工厂需要“懂纺织的程序员”和“懂AI的工艺师”。**与东华大学、江南大学共建“数字纺织专班”,大三学生即可进厂实操,毕业即胜任MES系统运维岗位。**
3. 汇率对冲工具
2023年人民币波动幅度达7.2%,某绍兴面料商通过“远期结汇+卖出美元看涨期权”组合,**将1000万美元订单的汇兑损失锁定在0.8%以内,比同行低4个百分点。**

四、2024—2028时间轴:关键节点
- 2024 Q3:完成碳足迹第三方认证,拿到ZARA、H&M绿色供应商白名单。
- 2025 Q1:数字工厂一期上线,单件人工成本下降22%。
- 2026 Q2:东南亚卫星工厂投产,实现“中国研发+海外缝制”。
- 2027 Q4:自有品牌北美营收占比突破30%,复购率超45%。
- 2028:全链路可再生材料占比达到50%,进入全球纺织ESG前20强。
纺织行业的下一轮红利,属于既能织好一匹布,也能算清一道碳排放公式的企业。把绿色压力转化为增长引擎,把数字工具变成利润抓手,转型就不再是口号,而是可量化的现金流。
评论列表