玩具2017前景怎么样_玩具市场趋势

新网编辑 117 0

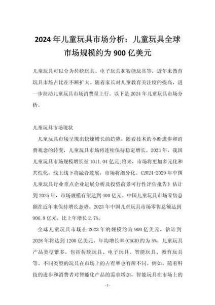
2017年全球玩具行业到底热不热?

2017年全球玩具零售额突破890亿美元,同比增长5%,其中亚太地区贡献了近四成增量。北美依旧是最大单一市场,但增速已放缓至2%;中国、印度、印尼三国则以双位数增幅领跑。为什么看似饱和的市场还能继续扩容?核心在于“消费升级”与“IP驱动”两大引擎同时点火。

玩具2017前景怎么样_玩具市场趋势
(图片来源网络,侵删)

哪些品类在2017年突然爆发?

STEM玩具:从“概念”到“刚需”

2017年,亚马逊“STEM Toy”关键词搜索量同比暴涨120%。乐高BOOST、Sphero SPRK+、Makeblock mBot等编程机器人纷纷挤进圣诞季Top榜单。家长不再满足于“哄孩子”,而是希望玩具兼具“教育”与“娱乐”双重属性。

收藏级手办:成人向消费崛起

15岁以上消费者贡献的销售额占比首次突破28%。Funko Pop!一年卖出5000万只,漫威、迪士尼、星球大战的限定款在二级市场溢价高达300%。

智能毛绒:语音交互成为新卖点

CloudPets、Furby Connect等毛绒玩具植入蓝牙与APP,孩子可远程录音、变声,甚至解锁隐藏故事。单价虽比普通毛绒高2~3倍,复购率却提升40%。


中国本土品牌如何逆袭?

过去十年,中国玩具出口占全球产量70%,但品牌话语权不足。2017年出现三大拐点:

  • 渠道下沉:三四线城市母婴店数量同比增加35%,本土品牌借“高性价比”快速铺货。
  • IP自研:奥飞“超级飞侠”、华强方特“熊出没”动画电影票房均破5亿,带动衍生品销售。
  • 资本加持:泡泡玛特完成亿元级B轮融资,盲盒模式验证“小单价、高复购”的可行性。

线上渠道是否已碾压线下?

答案是否定的。2017年线上占比仅31%,但增速高达38%;线下门店通过“体验升级”守住基本盘:

玩具2017前景怎么样_玩具市场趋势
(图片来源网络,侵删)
  1. 玩具反斗城推出“AR寻宝”互动,门店客流提升22%。
  2. 乐高旗舰店设置“自由拼搭墙”,平均停留时长延长至45分钟。
  3. 孩子王将早教课程与玩具零售捆绑,会员年消费额是普通用户的3.6倍。

2017年玩具安全标准有哪些变化?

欧盟EN71-3新增“刮削法”测试,对可迁移元素的限值再收紧30%;中国GB6675-2014过渡期结束,邻苯二甲酸酯限量与欧美全面接轨。不合规产品面临百万级罚款甚至下架风险。品牌商如何快速应对?

→ 建立“供应链白名单”,要求所有原材料供应商提供第三方检测报告;
→ 引入“批次追溯系统”,问题产品可在24小时内定位生产批次。


未来三年哪些趋势值得提前布局?

趋势一:订阅制玩具盒

KiwiCo、Lovevery在美国验证“按月寄送适龄教具”模式,毛利率高达55%。国内创业者可切入“蒙氏教育”细分人群,客单价定在199~399元区间。

趋势二:环保可降解材料

乐高宣布2030年前所有积木改用甘蔗基塑料;德国品牌GreenToys使用回收牛奶瓶制造玩具,溢价空间达50%。

趋势三:虚拟偶像联动

洛天依、A-SOUL等虚拟歌手代言玩具,直播带货转化率超真人明星2倍。关键在于“数字人+实体商品”的同步上新节奏。


中小卖家如何低成本切入2017玩具赛道?

1. 选品:聚焦“小而美”长尾品类,如解压捏捏乐、桌面微缩场景,避开巨头垄断的积木、遥控车。
2. 渠道:优先布局抖音小店+社群团购,利用短视频展示玩法,降低获客成本。
3. 差异化:在包装上加入“盲袋+隐藏款”机制,刺激用户复购与社交分享。


结语:2017只是序章,真正的爆发在“后浪”

当Z世代开始为人父母,他们更愿意为“情感共鸣”与“科学育儿”买单。谁能把玩具从“商品”升级为“亲子关系解决方案”,谁就能在下一轮竞赛中领跑。

  • 评论列表

留言评论