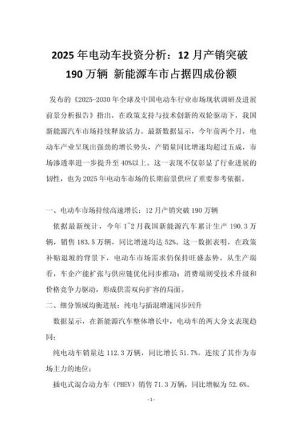
新能源发展前景怎么样_新能源行业有哪些投资机会

新网编辑 122 0

新能源发展前景怎么样?

**全球能源转型已不可逆**。过去五年,光伏、风电、储能的度电成本分别下降、、,在多数国家已低于新建燃煤电站。国际能源署预测,到2030年可再生能源将占全球发电量的以上,中国、欧盟、美国三大经济体同步加码,形成政策、资本、技术三重共振。

新能源发展前景怎么样_新能源行业有哪些投资机会
(图片来源网络,侵删)

政策端:补贴退坡后的新红利

- **碳市场扩容**:全国碳排放权交易体系已覆盖电力行业,下一步将纳入钢铁、有色、建材,倒逼高耗能企业购买绿电或绿证。
- **整县光伏**:国家能源局推动“千家万户沐光行动”,党政机关屋顶安装比例不低于,学校医院不低于,带来分布式光伏万亿级市场。
- **储能强制配储**:超过20个省份要求新能源电站配置10%-20%储能,催生共享储能、容量补偿等商业模式。


新能源行业有哪些投资机会?

产业链拆解:从上游矿端到下游运营

**上游资源**:
- **锂**:南美盐湖提锂成本已降至美元/吨,国内江西云母提锂技术突破,2025年全球锂供给或过剩,但高品位资源仍稀缺。
- **镍**:印尼红土镍矿火法项目集中投产,硫酸镍溢价收窄,关注具备自产MHP(氢氧化镍钴)的一体化企业。
- **硅料**:通威、协鑫颗粒硅电耗较西门子法降低,2024年产能释放后价格或触底至万元/吨,具备成本优势的龙头将收割份额。

**中游制造**:
- **TOPCon vs HJT**:2023年TOPCon量产效率突破,设备投资回收期仅年,率先享受N型溢价;HJT需等待银包铜、电镀铜工艺成熟。
- **大储电芯**:280Ah磷酸铁锂成为主流,宁德时代、亿纬锂能推出300+Ah产品,循环寿命提升至次以上,度电储能成本逼近元。
- **IGBT**:光伏逆变器、充电桩核心器件,比亚迪半导体、斯达半导的第七代产品已批量上车,国产替代率从提升至。

**下游应用**:
- **虚拟电厂**:特斯拉澳洲Hornsdale项目验证储能调频盈利性,国内广东、浙江出台需求响应补贴,聚合商可获元/kW·年收益。
- **光储充一体站**:宁德时代“骐骥换电”重卡模式落地福建,单站服务50辆换电重卡,IRR可达。
- **绿氢化工**:宝丰能源在宁夏投建全球最大绿氢耦合煤制烯烃项目,替代灰氢后吨烯烃减排吨CO₂,欧盟碳关税下溢价显著。


普通人如何参与?

二级市场:避开拥挤赛道,挖掘“卖水人”

- **设备零部件**:激光划片机、串焊机龙头奥特维,订单排产至2025年,毛利率稳定在。
- **检测认证**:光伏逆变器需通过CGC、TÜV等认证,第三方检测机构谱尼测试受益行业扩容。
- **电站运营**:三峡能源、龙源电力持有优质风光资产,现金流覆盖股息率。

新能源发展前景怎么样_新能源行业有哪些投资机会
(图片来源网络,侵删)

一级市场:关注“专精特新”小巨人

- **钙钛矿设备**:晟成光伏、众能光电的涂布设备获纤纳、极电千万级订单,GW级产线招标启动在即。
- **钠离子电池**:中科海钠的18650圆柱电池能量密度达Wh/kg,2024年两轮车、储能场景率先放量。
- **固态电解质**:清陶能源的氧化物路线已供货蔚来ET7半固态电池,硫化物路线获华为哈勃投资。

个人投资者:从“屋顶”到“钱包”的闭环

- **户用光伏**:山东、河北农村居民安装25kW系统,年发电万度,全额上网电价元/度,回本周期年。
- **绿电交易**:广东电力交易所允许散户通过“聚合商”出售绿电,每度电额外收益-元。
- **碳普惠**:深圳“低碳星球”小程序记录个人光伏减排量,兑换地铁卡、商城优惠券,实现碳资产变现。


风险与应对

技术迭代风险

**TOPCon会不会被HJT颠覆?**
短期看,TOPCon凭借性价比主导2023-2025年扩产;中长期需关注钙钛矿叠层电池,若2026年后量产效率突破,现有PERC/TOPCon产能或面临减值。

产能过剩风险

**硅料价格暴跌后哪些环节最危险?**
2023Q4硅料产能达万吨,价格或跌破万元/吨,下游组件、电池片盈利修复;但2024年硅片环节因坩埚供给瓶颈可能重现短缺,**大尺寸、N型硅片**仍是结构性机会。

地缘政治风险

**美国IRA法案如何影响中国供应链?**
法案要求2024年后电池材料需来自“友岸国家”,宁德时代、国轩高科通过技术授权(LRS模式)在北美建厂,规避关税同时绑定福特、特斯拉订单。

新能源发展前景怎么样_新能源行业有哪些投资机会
(图片来源网络,侵删)

  • 评论列表

留言评论