氢燃料电池到底能不能取代锂电池?
从能量密度看,**氢燃料电池系统能量密度可达500Wh/kg以上**,远高于当前主流三元锂电池的260Wh/kg;从补能速度看,**加氢三分钟可续航600公里**,而快充锂电池至少需30分钟。但氢燃料电池在乘用车端仍受限于加氢站密度与系统成本,短期内更可能在重卡、船舶、轨道交通等场景率先放量。

全球政策红利正在加速兑现
- 欧盟:2023年启动“氢银行”计划,**每千克可再生氢补贴高达4.5欧元**
- 美国:IRA法案将氢能税收抵免延长至2032年,**绿氢成本有望降至1美元/kg**
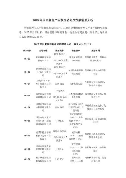
- 中国:五大示范城市群四年内推广**3万辆氢车并建设1000座加氢站**
政策补贴直接拉动了绿氢电解槽需求,**2024年全球电解槽出货量预计突破15GW**,是2022年的4倍。
产业链上游:绿氢制备的三种技术路线
ALK(碱性电解水)
优点:技术成熟、设备成本低至200美元/kW
缺点:响应速度慢,**与风光发电波动性匹配度仅60%**
PEM(质子交换膜电解)
优点:动态响应快,**可100%匹配风光发电**
缺点:需贵金属催化剂,成本高达800美元/kW
SOEC(固体氧化物电解)
优点:效率突破85%,**每千克氢耗电低于40kWh**
缺点:高温工况导致寿命仅2万小时,商业化需等到2028年后
中游:燃料电池系统降本路径
当前燃料电池系统成本约1200元/kW,**2025年有望降至400元/kW**,核心突破口在于:

- **催化剂铂载量**从0.4g/kW降至0.1g/kW,**单堆节约贵金属成本超2000元**
- **双极板从石墨改为超薄金属板**,体积功率密度提升至6kW/L
- **膜电极批量化生产**,良品率从70%提升至95%
下游应用:谁会成为第一个百万台级市场?
重卡:TCO平价临界点已至
49吨氢能重卡全生命周期成本(含补贴)已降至**2.8元/公里**,与柴油重卡持平。2024年国内氢重卡销量预计突破**1.2万辆**,占新能源重卡比例超25%。
分布式发电:数据中心的新宠
微软与Plug Power合作部署**3MW燃料电池系统**,为数据中心提供99.99%可靠性的离网电力,**度电成本已降至0.45美元**,接近柴油发电水平。
船舶:零碳航运的终极方案
全球首艘液氢运输船“Suiso Frontier”完成澳洲-日本9000公里试航,**每公斤氢海运成本仅0.8美元**,为远洋航运脱碳奠定基础。
投资地图:三个被低估的细分赛道
| 环节 | 2023市场规模 | 2027预测规模 | 龙头标的 |
|---|---|---|---|
| 质子交换膜 | 3亿美元 | 25亿美元 | Gore、东岳未来 |
| 液氢储罐 | 5亿美元 | 40亿美元 | Chart Industries、国富氢能 |
| 氢能阀门 | 1亿美元 | 12亿美元 | Swagelok、江苏神通 |
风险预警:三大不确定性因素
技术替代风险:钠离子电池若突破200Wh/kg能量密度,可能挤压氢燃料电池在储能领域空间
政策退坡风险:中国示范城市群补贴将在2025年退坡30%,需警惕订单提前透支
基础设施滞后:全球加氢站平均利用率不足15%,**单站日加氢量需达1吨才能实现盈亏平衡**
2024年值得关注的三个催化剂
1. 中国《氢能产业标准体系建设指南》发布,**绿氢认证标准统一将激活碳交易收益**
2. 丰田第二代Mirai系统成本下降50%,**燃料电池乘用车价格有望跌破30万元**
3. 欧盟碳边境税(CBAM)扩展至氢能,**中国电解槽出口欧洲将获额外溢价**

评论列表